1 : 雑ニュー :2020/06/20(土) 22:05:37.69 ID:kbvlhKrm9
3 : 雑ニュー :2020/06/20(土) 22:07:05.18 ID:233q6U2V0(CNN) 古代アイルランドのエリート層に属する家族の間には、親子やきょうだい同士で婚姻関係を結ぶ近親婚の慣習が存在した――。考古学者や遺伝学者のグループが、新石器時代の複数の墳墓から採取した遺伝子データの分析によってそうした結論を導き出した。
(省略)
全文
https://www.cnn.co.jp/fringe/35155502.html
エジプトとかどこの国でもよく聞く話
純血思想が極まると近親婚に走るから
8 : 雑ニュー :2020/06/20(土) 22:09:57.53 ID:02Cgqg390
>>3
そして奇形になる。
ハプスブルク家の顎だっかな。
37 : 雑ニュー :2020/06/20(土) 22:16:50.70 ID:rdrACq4b0
>>3
スペインハプスブルグは「高貴な青い血」を守るためとか言って近親婚を繰り返して滅亡してしまった
「高貴な青い血」というのは青い血管が透けて見えるほど白い肌を持った高貴な家柄という意味らしい
近親結婚は一族の財産を守るためでもあった
56 : 雑ニュー :2020/06/20(土) 22:22:01.63 ID:nBd5Q/Jp0
>>8
顎に顎掛け合わせていけば最強の顎が出来るなw
103 : 雑ニュー :2020/06/20(土) 22:30:43.58 ID:KpUoGPRM0
>>3
てか相続。
モンゴルみたいな分割相続はほっときゃいいんだけど、
長子相続の農業国家は基本的に長男が全部もらう
次男や三男に一部の領土を与えることもあるけど、
ガリア民族は狩猟系なんでそれやったら、
東ガリアと中央ガリアと西ガリアに別れちゃって、
結果的にフランス、イタリア、ドイツになるし。
だからエジプトなんかの場合、兄弟婚すると相続で争いが起きない
4 : 雑ニュー :2020/06/20(土) 22:08:06.01 ID:I8MlEanc0
>>1
> 支配階級が自分たちとその他の人々とを区別する目的でこうした慣習を行い、
> 権力の強化や正当化に利用していたとみられる。
賛同しかねる(´・ω・`)
5 : 雑ニュー :2020/06/20(土) 22:08:13.87 ID:NnZDuHG10
自分達の立場を磐石にするためだろう。
しかし途中でヤバいと気付いた。
7 : 雑ニュー :2020/06/20(土) 22:09:39.21 ID:wlslGOXC0
顎がバイーンするから辞めたんだよな
10 : 雑ニュー :2020/06/20(土) 22:10:28.49 ID:Y9GB9qOY0
総人口が少ないんだし、支配者層なんてなおさらだからなぁ
日本も同様だった
14 : 雑ニュー :2020/06/20(土) 22:11:02.62 ID:T6Zd1+Ls0
”民族”なんてみんなそうやって出来た
19 : 雑ニュー :2020/06/20(土) 22:11:41.79 ID:Nu4xcOWe0
ハプスブルクの顎の動画はためになった
23 : 雑ニュー :2020/06/20(土) 22:12:13.13 ID:rS3uWbhN0
スペインハプスブルク家のように断絶しちゃったんじゃないの
24 : 雑ニュー :2020/06/20(土) 22:12:29.90 ID:ePMRQgs00
インブリード!インブリード!
27 : 雑ニュー :2020/06/20(土) 22:14:03.53 ID:OOsX9vwQ0
結婚相手がいなかったんじゃね?
28 : 雑ニュー :2020/06/20(土) 22:14:18 ID:pwgYEl750
ウィニングポストやりたくなった
29 : 雑ニュー :2020/06/20(土) 22:14:25.78 ID:LKcrY29o0
そもそもアイルランドに人いたのか
そっちの方が驚き
31 : 雑ニュー :2020/06/20(土) 22:14:50.11 ID:Y9GB9qOY0
>>29
アイスランドと勘違い?
130 : 雑ニュー :2020/06/20(土) 22:35:04.89 ID:LKcrY29o0
>>31
アイスランドと勘違いしてたトンクス
183 : 雑ニュー :2020/06/20(土) 22:42:56 ID:1J8CgPFf0
>>29
この時代だと黒髪褐色の肌に青い目の人達が住んでたはず
194 : 雑ニュー :2020/06/20(土) 22:44:49.67 ID:Fq8nlY480
>>183
意味不明
そもそもアイルランドに人いたのか
そっちの方が驚き
31 : 雑ニュー :2020/06/20(土) 22:14:50.11 ID:Y9GB9qOY0
>>29
アイスランドと勘違い?
130 : 雑ニュー :2020/06/20(土) 22:35:04.89 ID:LKcrY29o0
>>31
アイスランドと勘違いしてたトンクス
183 : 雑ニュー :2020/06/20(土) 22:42:56 ID:1J8CgPFf0
>>29
この時代だと黒髪褐色の肌に青い目の人達が住んでたはず
194 : 雑ニュー :2020/06/20(土) 22:44:49.67 ID:Fq8nlY480
>>183
意味不明
38 : 雑ニュー :2020/06/20(土) 22:17:17 ID:mcwWCpU+0
単純に支配層を独占し資産も独り占めするためだろ
昔の支配層に近親婚があったのは
でも弊害があったからこそ忌避されるようになっただけで
といっても数百年前のハプスブルク家もおんなじことやってたわけで(苦笑
66 : 雑ニュー :2020/06/20(土) 22:23:24.06 ID:Y9GB9qOY0
>>38
数百年前って、今でも王族や公爵家なんて似たようなもんだろ
一般人が嫁に行くとニュースになる国もあるw
41 : 雑ニュー :2020/06/20(土) 22:18:18.80 ID:3sdIV/gb0
近親婚なんて珍しくもないだろ
単純に支配層を独占し資産も独り占めするためだろ
昔の支配層に近親婚があったのは
でも弊害があったからこそ忌避されるようになっただけで
といっても数百年前のハプスブルク家もおんなじことやってたわけで(苦笑
66 : 雑ニュー :2020/06/20(土) 22:23:24.06 ID:Y9GB9qOY0
>>38
数百年前って、今でも王族や公爵家なんて似たようなもんだろ
一般人が嫁に行くとニュースになる国もあるw
41 : 雑ニュー :2020/06/20(土) 22:18:18.80 ID:3sdIV/gb0
近親婚なんて珍しくもないだろ
42 : 雑ニュー :2020/06/20(土) 22:18:58.71 ID:c/BCEYBM0
日本だって藤原光明子が人臣で始めて皇后になるまでは
皇族同士で結婚してた
55 : 雑ニュー :2020/06/20(土) 22:21:18.05 ID:Be7GIkjc0
>>42
いや、各豪族から嫁を貰ってるだろw
74 : 雑ニュー :2020/06/20(土) 22:24:58 ID:Y9GB9qOY0
>>55
その豪族が既に血縁なのでw
93 : 雑ニュー :2020/06/20(土) 22:28:16 ID:g8ewGkFX0
>>42
天皇も初期の頃ヤバイだろうな
100 : 雑ニュー :2020/06/20(土) 22:29:55 ID:c/BCEYBM0
>>55
皇后・妃は皇族 夫人は人臣でもおk
51 : 雑ニュー :2020/06/20(土) 22:19:56.40 ID:3nWHVJy90
神話があたりまえにそうしてるから
当時はそれも一般的だったと考えるのが自然だわな。
59 : 雑ニュー :2020/06/20(土) 22:22:13.88 ID:i19AI/Ax0
イザナギとイザナミも兄妹なんだが
日本だって藤原光明子が人臣で始めて皇后になるまでは
皇族同士で結婚してた
55 : 雑ニュー :2020/06/20(土) 22:21:18.05 ID:Be7GIkjc0
>>42
いや、各豪族から嫁を貰ってるだろw
74 : 雑ニュー :2020/06/20(土) 22:24:58 ID:Y9GB9qOY0
>>55
その豪族が既に血縁なのでw
93 : 雑ニュー :2020/06/20(土) 22:28:16 ID:g8ewGkFX0
>>42
天皇も初期の頃ヤバイだろうな
100 : 雑ニュー :2020/06/20(土) 22:29:55 ID:c/BCEYBM0
>>55
皇后・妃は皇族 夫人は人臣でもおk
51 : 雑ニュー :2020/06/20(土) 22:19:56.40 ID:3nWHVJy90
神話があたりまえにそうしてるから
当時はそれも一般的だったと考えるのが自然だわな。
59 : 雑ニュー :2020/06/20(土) 22:22:13.88 ID:i19AI/Ax0
イザナギとイザナミも兄妹なんだが
65 : 雑ニュー :2020/06/20(土) 22:23:02.07 ID:rdrACq4b0
ツタンカーメンの両親も実の兄妹(姉弟)なんだよね
ツタンカーメンの父親は自分の実の娘3人と結婚して子どもまでもうけてるし
その中の1人アンケセナーメンが父親でもある夫が亡くなって未亡人となってからツタンカーメンと結婚
古代エジプトも何だかなー
178 : 雑ニュー :2020/06/20(土) 22:42:18 ID:8h1BePzD0
>>65
まだその辺が動物に近い感覚だったのかな。
ツタンカーメンの両親も実の兄妹(姉弟)なんだよね
ツタンカーメンの父親は自分の実の娘3人と結婚して子どもまでもうけてるし
その中の1人アンケセナーメンが父親でもある夫が亡くなって未亡人となってからツタンカーメンと結婚
古代エジプトも何だかなー
178 : 雑ニュー :2020/06/20(土) 22:42:18 ID:8h1BePzD0
>>65
まだその辺が動物に近い感覚だったのかな。
68 : 雑ニュー :2020/06/20(土) 22:24:09 ID:MSBoPl5A0
カール大帝も妹と子供を作っているし自分の娘ともそう言う関係だったとか
外人は獣と変わらんな
124 : 雑ニュー[sege] :2020/06/20(土) 22:33:57.47 ID:r9Dzsb3q0
>>68
天皇「…」
70 : 雑ニュー :2020/06/20(土) 22:24:29 ID:QtGu1uE/0
近親血統という無意味なものを全否定する遺伝子w
75 : 雑ニュー :2020/06/20(土) 22:25:27 ID:Fq8nlY480
まぁ三親等離れれば
影響は少ない
76 : 雑ニュー :2020/06/20(土) 22:25:40 ID:fXUYv0n/0
古代エジプトもそうだし、昔の王族貴族ってわりとそうじゃないの?
てか日本もほぼ藤原家だけが嫁じゃね
77 : 雑ニュー :2020/06/20(土) 22:25:53 ID:rdrACq4b0
ハワイのカメハメハ大王も実の妹に恋い焦がれてしまって反対を押し切って妃にしたんだよね
カール大帝も妹と子供を作っているし自分の娘ともそう言う関係だったとか
外人は獣と変わらんな
124 : 雑ニュー[sege] :2020/06/20(土) 22:33:57.47 ID:r9Dzsb3q0
>>68
天皇「…」
70 : 雑ニュー :2020/06/20(土) 22:24:29 ID:QtGu1uE/0
近親血統という無意味なものを全否定する遺伝子w
75 : 雑ニュー :2020/06/20(土) 22:25:27 ID:Fq8nlY480
まぁ三親等離れれば
影響は少ない
76 : 雑ニュー :2020/06/20(土) 22:25:40 ID:fXUYv0n/0
古代エジプトもそうだし、昔の王族貴族ってわりとそうじゃないの?
てか日本もほぼ藤原家だけが嫁じゃね
77 : 雑ニュー :2020/06/20(土) 22:25:53 ID:rdrACq4b0
ハワイのカメハメハ大王も実の妹に恋い焦がれてしまって反対を押し切って妃にしたんだよね
92 : 雑ニュー :2020/06/20(土) 22:27:56 ID:+0TuwXBs0
同級生に親が近親交配って子がいたけど5人兄弟で2人が市内で1番の高校出て東大、3人は知的障害だった
血が濃過ぎるとああなるって近所の大人がよく話してたわ
107 : 雑ニュー :2020/06/20(土) 22:31:28.23 ID:DtESYWHT0
>>92
山田風太郎の忍法帖シリーズで伊賀の里は忍術の純度を上げるために近親婚を繰り返させた結果
とんでもない化物か美男美女しかいないって設定になってたな
143 : 雑ニュー :2020/06/20(土) 22:37:06.69 ID:gVw2gXG00
>>92
いとこ同士で結婚したいというのを親や親戚が猛反対していたよ
血が近すぎるといけないとかで結局強引に結婚したが子供はできなかったから
よくわからんけど
199 : 雑ニュー :2020/06/20(土) 22:45:34.76 ID:8h1BePzD0
>>92
>>107
興味深い。
95 : 雑ニュー :2020/06/20(土) 22:28:43 ID:OnGsywBB0
まぁ、古代はどこもそうだろ
アイルランドなんて尚更クソド田舎だし
あのヨーロッパのド田舎イングランドから猿以下扱いやぞ
97 : 雑ニュー :2020/06/20(土) 22:29:39 ID:vn3C982P0
だから女の地位を低くしていわゆる外戚が過度の権力を持てないようにしたのが中世近代
99 : 雑ニュー :2020/06/20(土) 22:29:50 ID:FwEHCoWp0
危険な配合ですね…
105 : 雑ニュー :2020/06/20(土) 22:31:22.56 ID:fhFONFJx0
エジプトは、比較的最近でも兄妹の夫婦がいたらしいという話を聞いたことがある。
110 : 雑ニュー :2020/06/20(土) 22:31:55.85 ID:cNC7ZRUv0
優秀な血であることは間違いないからな
119 : 雑ニュー :2020/06/20(土) 22:33:13.74 ID:TuzB/w7x0
ゲームオブスローンズとかと同じやん
122 : 雑ニュー :2020/06/20(土) 22:33:33.54 ID:SEZrUAlB0
ウェールズやアイルランドは近親婚臭い顔が多いと思う
123 : 雑ニュー :2020/06/20(土) 22:33:54.72 ID:ycsZCh3l0
>>1
別に時代的に変ではない
同級生に親が近親交配って子がいたけど5人兄弟で2人が市内で1番の高校出て東大、3人は知的障害だった
血が濃過ぎるとああなるって近所の大人がよく話してたわ
107 : 雑ニュー :2020/06/20(土) 22:31:28.23 ID:DtESYWHT0
>>92
山田風太郎の忍法帖シリーズで伊賀の里は忍術の純度を上げるために近親婚を繰り返させた結果
とんでもない化物か美男美女しかいないって設定になってたな
143 : 雑ニュー :2020/06/20(土) 22:37:06.69 ID:gVw2gXG00
>>92
いとこ同士で結婚したいというのを親や親戚が猛反対していたよ
血が近すぎるといけないとかで結局強引に結婚したが子供はできなかったから
よくわからんけど
199 : 雑ニュー :2020/06/20(土) 22:45:34.76 ID:8h1BePzD0
>>92
>>107
興味深い。
95 : 雑ニュー :2020/06/20(土) 22:28:43 ID:OnGsywBB0
まぁ、古代はどこもそうだろ
アイルランドなんて尚更クソド田舎だし
あのヨーロッパのド田舎イングランドから猿以下扱いやぞ
97 : 雑ニュー :2020/06/20(土) 22:29:39 ID:vn3C982P0
だから女の地位を低くしていわゆる外戚が過度の権力を持てないようにしたのが中世近代
99 : 雑ニュー :2020/06/20(土) 22:29:50 ID:FwEHCoWp0
危険な配合ですね…
105 : 雑ニュー :2020/06/20(土) 22:31:22.56 ID:fhFONFJx0
エジプトは、比較的最近でも兄妹の夫婦がいたらしいという話を聞いたことがある。
110 : 雑ニュー :2020/06/20(土) 22:31:55.85 ID:cNC7ZRUv0
優秀な血であることは間違いないからな
119 : 雑ニュー :2020/06/20(土) 22:33:13.74 ID:TuzB/w7x0
ゲームオブスローンズとかと同じやん
122 : 雑ニュー :2020/06/20(土) 22:33:33.54 ID:SEZrUAlB0
ウェールズやアイルランドは近親婚臭い顔が多いと思う
123 : 雑ニュー :2020/06/20(土) 22:33:54.72 ID:ycsZCh3l0
>>1
別に時代的に変ではない
150 : 雑ニュー :2020/06/20(土) 22:38:11 ID:hz9Ts+NH0
スペインハプスブルク家の近親婚でヤバさを知りました
156 : 雑ニュー :2020/06/20(土) 22:39:11 ID:Fq8nlY480
>>150
元ネタがダメなんだろ
スペインハプスブルク家の近親婚でヤバさを知りました
156 : 雑ニュー :2020/06/20(土) 22:39:11 ID:Fq8nlY480
>>150
元ネタがダメなんだろ
158 : 雑ニュー :2020/06/20(土) 22:39:16 ID:0GpGBjI70
>>1
それはドーかな?
たとえば男女二組、共に一卵性双生児同士がそれぞれ結婚して子供を為したとする。
そして彼らの子供同士(男と女)が結婚する、、、
理屈の上では「いとこ」同士の結婚だが遺伝子的には近親婚となる。
日本でも腹違いの兄妹や叔父と姪の関係でも結婚できていた。
こんな近親婚を何世代も繰り返すのはマズイが一代、二代くらい続いてもドーってこともないw
172 : 雑ニュー :2020/06/20(土) 22:41:15 ID:i0G/IdKg0
>>158
ユダヤもいとこ婚はOKらしいね。
アジアは大家族が多いけど、日本はちょっと
違うっつーかドイツ型ってフランスの学者の名前忘れたけど
言ってたよな。
184 : 雑ニュー :2020/06/20(土) 22:42:56 ID:fhFONFJx0
>>172
いまの日本や欧米の法律でも、従妹婚は禁止されていない。
161 : 雑ニュー :2020/06/20(土) 22:39:24 ID:fRIIzTuD0
利権独占しようとすると自然とそうなるわな
有能な外の血は危険過ぎる
>>1
それはドーかな?
たとえば男女二組、共に一卵性双生児同士がそれぞれ結婚して子供を為したとする。
そして彼らの子供同士(男と女)が結婚する、、、
理屈の上では「いとこ」同士の結婚だが遺伝子的には近親婚となる。
日本でも腹違いの兄妹や叔父と姪の関係でも結婚できていた。
こんな近親婚を何世代も繰り返すのはマズイが一代、二代くらい続いてもドーってこともないw
172 : 雑ニュー :2020/06/20(土) 22:41:15 ID:i0G/IdKg0
>>158
ユダヤもいとこ婚はOKらしいね。
アジアは大家族が多いけど、日本はちょっと
違うっつーかドイツ型ってフランスの学者の名前忘れたけど
言ってたよな。
184 : 雑ニュー :2020/06/20(土) 22:42:56 ID:fhFONFJx0
>>172
いまの日本や欧米の法律でも、従妹婚は禁止されていない。
161 : 雑ニュー :2020/06/20(土) 22:39:24 ID:fRIIzTuD0
利権独占しようとすると自然とそうなるわな
有能な外の血は危険過ぎる
164 : 雑ニュー :2020/06/20(土) 22:39:55 ID:ALYIh4RS0
高貴な血筋とか言って近親同士でかたまるようになるとやばいことになるのよな
176 : 雑ニュー :2020/06/20(土) 22:41:46 ID:Fq8nlY480
>>164
いや、それで良いよ
但し、高貴というなら人より働け、犠牲を払え
168 : 雑ニュー :2020/06/20(土) 22:40:25 ID:fhFONFJx0
二卵性の男女の双子は結婚しなければならない、というルールは世界全体でかなり一般的だそーだ。
169 : 雑ニュー :2020/06/20(土) 22:40:45 ID:PHDpcpv00
古代エジプト、ハプスブルク、インカの流れに加わるのか
170 : 雑ニュー :2020/06/20(土) 22:40:50 ID:Xg6tHE4i0
日本や韓国なんかは世界的にも発達障害の男が多い。
何十年か前までいとこ婚だの近親婚だのしていたのが原因だろうな。
195 : 雑ニュー :2020/06/20(土) 22:44:56.31 ID:JDk+1FZ20
ダーウィンの進化論より、近親交配による遺伝子異常の方が進化論として主流になってる
198 : 雑ニュー :2020/06/20(土) 22:45:16.79 ID:tU9E4YK50

聖徳太子は超インブリードで
たまたま産まれた超人
201 : 雑ニュー :2020/06/20(土) 22:46:15.81 ID:Qlk237590
因みに
娘や姉妹と結婚するのはエジプト王家特有の風習ではあるが
本当に関係を持ち、子供を儲けるのは殆どない
称号を与えるために名目的に婚姻するのが一般的
しかしツタンカーメンの祖父からツタンカーメンまでは本当に関係を持ち、子供を儲けていた
203 : 雑ニュー :2020/06/20(土) 22:46:37.22 ID:tU9E4YK50
まず基本的なことを理解しなさい
204 : 雑ニュー :2020/06/20(土) 22:46:47.20 ID:p9QX1yyl0
いとこ婚OKを知らんやつがいるの
そういう知識がないって大丈夫
逆にやばいラインもわからないってことじゃん
205 : 雑ニュー :2020/06/20(土) 22:46:52.77 ID:WJP24Tc40
キング・クリムゾンに「Three of the perfect pair」ってのがあるんだけどケルト由来の言葉だそうで
ケルトでは「3」がカンペキな数らしいのだ
「3こそ完全なペアである」と
この話題と関係があるのかないのか知らん
高貴な血筋とか言って近親同士でかたまるようになるとやばいことになるのよな
176 : 雑ニュー :2020/06/20(土) 22:41:46 ID:Fq8nlY480
>>164
いや、それで良いよ
但し、高貴というなら人より働け、犠牲を払え
168 : 雑ニュー :2020/06/20(土) 22:40:25 ID:fhFONFJx0
二卵性の男女の双子は結婚しなければならない、というルールは世界全体でかなり一般的だそーだ。
169 : 雑ニュー :2020/06/20(土) 22:40:45 ID:PHDpcpv00
古代エジプト、ハプスブルク、インカの流れに加わるのか
170 : 雑ニュー :2020/06/20(土) 22:40:50 ID:Xg6tHE4i0
日本や韓国なんかは世界的にも発達障害の男が多い。
何十年か前までいとこ婚だの近親婚だのしていたのが原因だろうな。
195 : 雑ニュー :2020/06/20(土) 22:44:56.31 ID:JDk+1FZ20
ダーウィンの進化論より、近親交配による遺伝子異常の方が進化論として主流になってる
198 : 雑ニュー :2020/06/20(土) 22:45:16.79 ID:tU9E4YK50

聖徳太子は超インブリードで
たまたま産まれた超人
201 : 雑ニュー :2020/06/20(土) 22:46:15.81 ID:Qlk237590
因みに
娘や姉妹と結婚するのはエジプト王家特有の風習ではあるが
本当に関係を持ち、子供を儲けるのは殆どない
称号を与えるために名目的に婚姻するのが一般的
しかしツタンカーメンの祖父からツタンカーメンまでは本当に関係を持ち、子供を儲けていた
203 : 雑ニュー :2020/06/20(土) 22:46:37.22 ID:tU9E4YK50
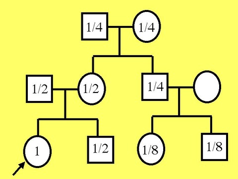
いとこ結婚が好ましくないことは我国では大変広く知れわたっているが,その理由を正確に知っているひとは少ないようである.
いとこというのは同じ遺伝子を1/8持っているので,もし自分が黒丸を一個持っていると,従兄弟も黒丸を持っている確率は1/8あることになる.
従って,常染色体劣性遺伝病の保因者同士になりやすく,劣性遺伝病の発生頻度が高くなるために好ましくないと考えられているのである
たとえば他人結婚であれば4万人に1人の割合で発生する劣性遺伝病すなわち保因者頻度が1/100の病気の場合,
従兄弟同士では両親のどちらかが保因者である確率は1/100であるが,相手方も保因者となる確率は他人結婚の場合は1/100であるが,いとこなので1/8となり,
劣性遺伝病の発現率は1/4なので,いとこ結婚での発生率は 1/100 x 1/8 x 1/4 = 1/3200 と3200人に1人となる.
一般頻度が4万人に1人なのに対して,3200人に1人なので,いとこ結婚では12倍ほど危険性が高くなることになる.
http://www.shinshu-u.ac.jp/hp/bumon/gene/genetopia/basic/basic1.htm
まず基本的なことを理解しなさい
204 : 雑ニュー :2020/06/20(土) 22:46:47.20 ID:p9QX1yyl0
いとこ婚OKを知らんやつがいるの
そういう知識がないって大丈夫
逆にやばいラインもわからないってことじゃん
205 : 雑ニュー :2020/06/20(土) 22:46:52.77 ID:WJP24Tc40
キング・クリムゾンに「Three of the perfect pair」ってのがあるんだけどケルト由来の言葉だそうで
ケルトでは「3」がカンペキな数らしいのだ
「3こそ完全なペアである」と
この話題と関係があるのかないのか知らん
206 : 雑ニュー :2020/06/20(土) 22:46:57.77 ID:Qlk237590
このひどい血統表

217 : 雑ニュー :2020/06/20(土) 22:49:11.07 ID:p9QX1yyl0
>>206
ほんまに王様なん?
その辺の知障を代わりに入れたんじゃないの
224 : 雑ニュー :2020/06/20(土) 22:50:17.70 ID:Qlk237590
>>217
ミイラさんのDNAで丸裸よ
207 : 雑ニュー :2020/06/20(土) 22:47:01.68 ID:oKhUCtar0
単純に近親婚じゃないと赤の他人との婚姻で権力を分けて争いの原因になり不安定になるからでしょ
十分に権力があれば近親婚の方が安定した支配ができる
213 : 雑ニュー :2020/06/20(土) 22:48:29.08 ID:m8SlDn6q0
ニムロドとセミラミスもいれてあげて
214 : 雑ニュー :2020/06/20(土) 22:48:41.48 ID:zmbSY93Z0
>>1
俺も美熟女の母親か美少女の姉妹と結婚したかったなあ
なおリアルの身内はブタだからいらない
220 : 雑ニュー :2020/06/20(土) 22:49:31.16 ID:NCvYjnVL0
日本の話はしたらいけない感じ…
222 : 雑ニュー :2020/06/20(土) 22:49:45.83 ID:EXDh04XW0
>>1
古代というか近世まではわりと一般的?じゃね?
このひどい血統表

217 : 雑ニュー :2020/06/20(土) 22:49:11.07 ID:p9QX1yyl0
>>206
ほんまに王様なん?
その辺の知障を代わりに入れたんじゃないの
224 : 雑ニュー :2020/06/20(土) 22:50:17.70 ID:Qlk237590
>>217
ミイラさんのDNAで丸裸よ
207 : 雑ニュー :2020/06/20(土) 22:47:01.68 ID:oKhUCtar0
単純に近親婚じゃないと赤の他人との婚姻で権力を分けて争いの原因になり不安定になるからでしょ
十分に権力があれば近親婚の方が安定した支配ができる
213 : 雑ニュー :2020/06/20(土) 22:48:29.08 ID:m8SlDn6q0
ニムロドとセミラミスもいれてあげて
214 : 雑ニュー :2020/06/20(土) 22:48:41.48 ID:zmbSY93Z0
>>1
俺も美熟女の母親か美少女の姉妹と結婚したかったなあ
なおリアルの身内はブタだからいらない
220 : 雑ニュー :2020/06/20(土) 22:49:31.16 ID:NCvYjnVL0
日本の話はしたらいけない感じ…
222 : 雑ニュー :2020/06/20(土) 22:49:45.83 ID:EXDh04XW0
>>1
古代というか近世まではわりと一般的?じゃね?



コメント